Как создать продающую welcome-цепочку

Путеводитель по серии приветственных писем

Как создать цепочку email

Приветственные письма (далее welcome-цепочки или welcome-серии), могут дать как минимум двойной объем дополнительных продаж. Их цель — быстро и деликатно подвести человека к покупке, а также не дать ускользнуть горячему клиенту. Но не просто продать «в лоб», а сформировать лояльность и доверие, превратить подписчика в постоянного клиента.

Как создать эффективную welcome-цепочку? Давайте разберемся.

Как работает welcome-цепочка

Особенность приветственных писем в том, что их ждут, а значит, чаще открывают и читают. Так, согласно данным GetResponse на 2025 год, разница со средними показателями выглядит таким образом:

Open rate Click-through rate Click-to-open rate Unsub. rate
Средний для всех писем 39.64% 3.25% 8.62% 0.15%
Средний для welcome-писем 83.63% 16.6% 19.85% 0.94%

Но если отправлять не одно приветственное письмо, а цепочку — эффективность растёт ещё больше. Цепочка — это серия писем (обычно от двух до пяти), которая запускается каким-то событием-триггером. В приветственной цепочке таким триггером выступает регистрация пользователя или подписка на рассылку. После этого ему последовательно, с интервалом в несколько дней, отправляются несколько писем, цель которых — не только подтвердить регистрацию, но и повысить доверие к бренду и подтолкнуть к совершению первой продажи.  

По данным Omnisend, цепочка из трёх приветственных писем генерирует на 90% больше заказов, чем одно письмо. 

Как выглядит welcome-цепочка

Приведем пример.

1 письмо. Подтверждение электронного адреса. Цель: чтобы в вашей базе были только люди, сознательно подписавшиеся на рассылку. В будущем они читают ее, а не  жалуются на спам и не портят вам показатели и репутацию.

Подробнее о двойном подтверждении.

2 письмо. Благодарность за подписку. Внутри — регистрационные данные и велком-бонус (небольшая скидка или бонусы на аккаунт клиента) для стимулирования покупок. Анонс предстоящих рассылок.

3 письмо. Доступ к бесплатным материалам: вебинару, пробному периоду пользования сервисом, статьям.

4 письмо. Гайд по разделам сайта/сервисам.

5 письмо. Подводка к покупке. Специальное предложение только для подписчиков (предзаказ популярных товаров, скидки, промокоды).

Задачи welcome-цепочки

Welcome-цепочка выполняет несколько задач сразу:

  1. Подтверждает, что регистрация/подписка состоялась (технически).
  2. Обеспечивает стабильную доставку следующих писем в инбокс, если подписчик добавляет ваш адрес в список надежных отправителей.
  3. Показывает, что вы рады знакомству и вообще «одной крови» с подписчиком. Для этого в приветственной серии нужно представить автора рассылки: по моему опыту, рассылку от человека открывают и читают охотнее, чем от компании.
  4. Показывает, какие выгоды и пользу получит подписчик. Заодно можно познакомить с ассортиментом, сервисами, продуктами, разделами сайта.
  5. Собирает данные о подписчике, чтобы в будущем присылать персональные предложения. Для этого в цепочку нужно добавить письмо с анкетой или опросом.

Результат: подписчик прогрет и готов к включению в дальнейшие сценарии рассылок.

Каким бизнесам нужны приветственные серии писем

Welcome-серии писем нужны компаниям, чей цикл принятия решения о покупке длителен, и тем, у кого высок процент повторных продаж:

  • интернет-магазинам;
  • инфобизнесам;
  • консалтинговым компаниям;
  • сложным услугам или товарам, требующим особых компетенций для покупки;
  • блогерам;
  • профессиональным информационным сервисам;
  • SaaS-компаниям.

Плохо подходит цепочка, например, для информационных / контентных рассылок: люди подписываются на них с конкретной целью и ждут контента. Но и здесь её можно использовать, просто она будет короче. Например, отправить письмо double opt-in, затем — приветственное, в котором рассказывается о рассылке, её регулярности, и предлагается какой-то контент.

Приветственная цепочка писем
При подписке на рассылку Hotlinks от Pitchfork приходит письмо с информацией о рассылке и опросом. А на следующий день — письмо с «ультимативными» рекомендациями

Сегментация, сценарии и логика welcome-цепочки

Чтобы довести аудиторию до покупки, ее надо прогреть — сформировать потребность в продукте. Но внутри аудитории потребности могут быть разными, поэтому базу контактов надо сегментировать — разделить подписчиков на группы.

Для каждого сегмента нужен свой контент и свои сценарии вовлечения и удержания. Усредненный подход к коммуникации — одна и та же цепочка для всех — не подходит. Она приведет к потере части лидов. Дифференцированный подход, напротив, повысит конверсию, что нам и нужно.

Проблема здесь только в том. что о новых подписчиках мы чаще всего ничего не знаем, или знаем слишком мало. Скорее всего, у нас будет только имя и email, а иногда и только email. В таком случае сегментировать лучше всего в процессе, по ходу цепочки, превращая её в дерево писем. Поворотными моментами в нём станут триггеры — действия или бездействия пользователей. 

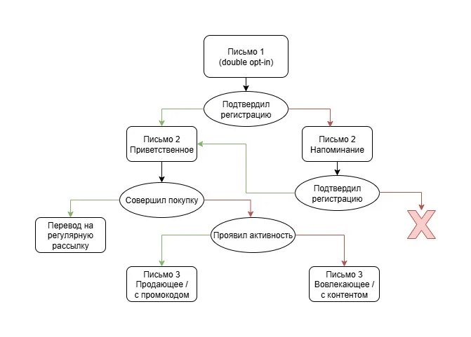
Вот так может выглядеть сценарий цепочки, сформированный на основании триггеров. Ниже разберём её нюансы.

Схема цепочки приветственных писем
Это — пример: веток и писем может быть больше или меньше. Или, например, в приветственном письме (письмо 2) сразу можно отправить промокод

Ветка для самых горячих и холодных клиентов

Отправляем первое письмо с подтверждением регистрации / подписки и выделяем из базы два сегмента: холодный и горячий.

Самая короткая цепочка будет у тех, кто зарегистрировался, но не подтвердил email — самых холодных. Такому пользователю стоит прислать еще одно напоминание о регистрации. Если оно не подействует, пробуем применить ремаркетинг — инструмент, позволяющий возвращать на сайт пользователей, которые посещали его ранее. Скорее всего, такой пользователь не заинтересован в покупке или коммуникациях с вами в ближайшее время.

Как устроен жизненный цикл подписчиков рассылки

Такая же короткая цепочка для тех, кто подтвердил email и сразу совершил покупку — самых горячих. Они переходят на уровень постоянных клиентов и начинают получать регулярные рассылки.

С теми же, кто email подтвердил, но не прошёл по воронке дальше — не совершил покупку или не перешёл на сайт — продолжаем вести коммуникацию в рамках другой ветки.

Ветка для тех, кто подтвердил email и «заглох»

Если пользователь подтвердил регистрацию, но больше не проявлял активности (не вернулся на сайт, не сделал покупок, не заходил в личный кабинет, а может, и вовсе перестал открывать письма), его нужно подтолкнуть к следующему этапу воронки.

В течение 10-20 дней таким подписчикам стоит отправить цикл из 3-7 приветственных писем с полезным и бесплатным контентом: пробными версиями продуктов, полезными идеями, лайфхаками, статьями. И никаких продаж.

Ветка для тех, кто проявляет активность, но не делает покупку

Для тех, кто подтвердил регистрацию, кликнул по другим ссылкам из первого письма, — основная ветка цепочки. Это «тёплая» аудитория, которую нужно подтолкнуть к целевому действию: с такими отлично работает промокод на скидку, предложение бонусов или подарка за покупку. 

Лид-магниты. Какие из них приносят деньги, а какие — бесполезны

По истечении приветственной цепочки такие пользователи начинают получать обычную рассылку с продающими письмами. А те, кто проигнорировал, получают реактивационную цепочку.

Настроить рассылку по сегментам вручную бывает непросто. Особенно если у вас интернет-магазин, в котором сотни товаров. Сегментов могут быть сотни, если не тысячи. Не тратить на это время помогает автоматизация рассылок. Кстати, она есть в Unisender. Почитать о ней можно в разделе «Автоматизация», а еще вы сами можете ее попробовать.

Поняв, кому, что и в какой момент отправляем, мы можем перейти к созданию писем. Каким должны быть письма, чтобы их открывали, читали и переходили по ссылкам?

Что писать в приветственных письмах

Если первое письмо из welcome-цепочки — с подтверждением подписки (double opt-in), оно относится к транзакционным. Такие письма нельзя перегружать: почтовые сервисы любят, чтобы они были простыми и понятными. В противном случае может пострадать репутация отправителя, а рассылка улетит в спам. Поэтому ниже пойдёт речь про остальные письма в цепочке. 

Мы выделили несколько элементов, которые содержат эффективные приветственные письма. При большом желании все их можно включить в одно письмо, или разбить на серию.

Поле «От кого», тема письма и прехедер. Три элемента, по которым подписчик должен безошибочно узнать вас и открыть письмо. В поле «От кого» указываем отправителя, на чьи сервисы, товары или новости человек подписался. Если это автор — пишем имя и фамилию, если компания — её название. Идентифицировать письмо должно быть легко: если вы указываете отправителем человека, добавьте компанию (не «Настя Иванова», а «Настя Иванова из Unisender») и фирменный логотип на аватарку. Про то, что и в каком случае лучше писать в графе «От кого», у нас есть отдельный гид.

В теме письма обычно мы стараемся показать выгоду, возбудить любопытство. Не стоит перегибать с рекламными призывами. По нашему опыту, хорошо открывают письма, в теме которых содержится благодарность. Приветственное письмо — самый уместный случай ее выразить.

Что писать в теме email-рассылки: исчерпывающее руководство

Приветствие. Благодарность за регистрацию. Регистрационные данные. Контакты. Это самое ценное для подписчика. Кстати, такие письма я никогда не удаляю 🙂

Краткий рассказ о вас. И о той пользе, которую получит подписчик от ваших рассылок. Желательно сразу же обозначить их частоту или дать возможность ее выбрать.

Путеводитель по сервисам или разделам сайта. Не забудьте вставить призывы посмотреть и воспользоваться ими. С рабочими ссылками.

Промокод или купон на скидку. Это поможет узнать интересы подписчика и в будущем отправлять персональные предложения.

Призывы к действию. У welcome-писем самый высокий open rate. Грех не воспользоваться шансом получить как можно больше переходов на сайт.

Кнопки соцсетей. Если у вас есть живые паблики. Бесценный инструмент сбора данных об аудитории и дополнительный канал коммуникаций. Паблики в соцсетях вызывают доверие.

Ссылка на отписку. Это обязательно. Подробнее о ссылке на отписку.

Примеры приветственных писем

Надо признать, что большинство брендов стараются уместить как можно больше в первое (или второе, если используется double opt-in) письмо: регданные, информацию о бренде, о рассылке, промокод, карточки с товарами… Это не запрещённый приём, но правило «один повод — одно письмо» работает, как правило, лучше — изложенные выше данные исследования Omnisend это подтверждают. Ниже рассмотрим примеры писем из welcome-цепочек и просто приветственные письма, которые одновременно хорошо работают и не перегружены контентом.

Письмо с промокодом 

Здесь хорошо всё: подписчика сразу награждают статусом знакового читателя — приобщают к сообществу сети книжных. Собака — это мило (не совсем понятно, почему собака, но мило!). Промокод на скидку — сразу 30%, не маленькая. Кнопка — с очевидным CTA. Ну и базовая информация о магазинах, которые участвуют в бонусной программе — сразу понятно, где использовать.

Письмо с промокодом приветственное

Онбординг-письмо email-курса

Не самое типичное направление, тем интереснее. Сервис для подкастов Mave сделал курс в формате цепочки email, но перед его началом приходит приветственное письмо. В нём объясняют, что вообще будет происходить, говорят, когда придёт первое письмо курса и когда — остальные, оставляют способы связи. Tone of Voice доброжелательный, оформление — привлекательное, вёрстка — понятная.

Приветственное письмо для курсов

Тизер будущих рассылок

При подписке на рассылку «Честно» от Unisender мы отправляем два письма. Первое — с подтверждением подписки, второе — с топовыми выпусками, чтобы подписчику было, что почитать, пока он ждёт регулярного письма. Заодно там же даём бонус — подборку бесплатных материалов по маркетингу.

При подписке на рассылку «Честно» от Unisender мы отправляем два письма. Первое — с подтверждением подписки, второе — с топовыми выпусками, чтобы подписчику было, что почитать, пока он ждёт регулярного письма. Заодно там же даём бонус — подборку бесплатных материалов по маркетингу.

Письмо с лид-магнитом

Письмо для дальнейшей сегментации

Интересный пример встретили в welcome-цепочке магазина стройтоваров «Петрович». В нём предлагают выбрать, какую именно рассылку хочет получать пользователь — для любителей или для профессионалов. Заодно ведут на раздел с акциями и объясняют, как получить двойные бонусы — вся выгода в одном письме!

Письмо для сегментации.

Письмо с мотивацией к чтению рассылки

Интересная часть welcome-цепочки от ювелирного бренда Nana: благодарят за подписку и обещают разыграть украшение среди подписчиков. Чтобы узнать, победили ли вы в розыгрыше — придётся читать письма! К оформлению письма у нас есть вопросы (не самый читабельный шрифт, а текст свёрстан сразу на картинке), но механика оригинальная.

Розыгрыш в рассылке

6 ошибок приветственных писем

Как не завалить приветственную кампанию с высоким потенциалом? Убедитесь, что вы не допустили одну из 6 ошибок в welcome-цепочке:

  1. Письмо не адаптировано к мобильным устройствам и разным браузерам. Мы в «Конверте» уже подробно рассказывали про адаптивную вёрстку email.
  2. Таблоид — поле «от кого» или тема письма — похож на спам.
  3. Содержимое напоминает спам. Так бывает, если письмо не брендировано (нет логотипа и других элементов фирменного стиля, по которым можно узнать вашу компанию). Письмо может вызвать подозрения, если в нем не упоминается имя подписчика.
  4. Слишком многословное. Результат: не дочитают.
  5. Слишком лаконичное. Нет пользы и выгод. Результат: закроют, удалят, не перейдут на сайт.
  6. Нет ссылок, по которым хочется перейти на сайт

Например, приветственное письмо от Stepik — персонализированное, но безликое. Очень много ссылок, очень много информации. При этом в письме есть промокод, но его легко не заметить. CTA тоже нет. 

Письмо образовательного проекта

Или письмо от бренда одежды Aim Clo. Его можно было бы сделать гораздо эффективнее, добавив фотографий товара. Кроме того, если вчитаться, станет понятно, что в письме нет даже упоминания, что производит и продаёт бренд. 

Обещание, что бонусная программа «поможет стать ближе друг к другу» тоже вызывает вопросы — бренд не думает о выгоде подписчика. 

В итоге есть вероятность, что, открыв письмо через пару-тройку дней после подписки, человек может и не вспомнить, кто это вообще такие — и отправит в спам.

Письмо о программе лояльности

Итого, приветственные цепочки могут принести огромную пользу бизнесу. Не пожалейте времени на их тщательную проработку и пожинайте роскошные плоды 🙂

Высоких вам конверсий!

«Честно» — рассылка о том, что волнует и бесит

Искренние письма о работе и жизни, эксклюзивные кейсы и интервью с экспертами диджитала.

Наш юрист будет ругаться, если вы не примете :(
💌 Попробовать Unisender за 0₽ ООО «Юнисендер СМАРТ», ИНН 9731091240, erid: 2VSb5xmwBcW