Ситуация в трафике сейчас: запрещён, не работает, перегрет, боты

От редакции

Это авторская колонка — субъективное высказывание о маркетинге, работе и жизни. Текст написан для авторской рассылки «Честно», в которой каждую неделю маркетологи и другие диджитал-специалисты говорят о том, что их волнует прямо сейчас.

Обсудить колонку, поделиться своим опытом или задать вопрос автору текста можно в Telegram-канале «Честно».

Я тут понял, что мне самому хочется систематизировать взгляд на то, как сейчас устроен маркетинг. И часто у бизнеса запрос именно на это — понять, что вообще можно использовать.

Я стараюсь смотреть всё, что выходит. Каждый год участвую в конференциях по маркетингу и много лично общаюсь с коллегами. В этой колонке я попробовал систематизировать свой опыт и опыт, который я насмотрел у коллег.

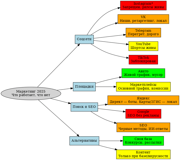
Маркетинг 2025: что работает, а что нет

Instagram*запрещён, но есть рилсы. Таргетированная реклама запрещена со стороны Facebook*, а со стороны закона РФ полностью запрещена реклама у блогеров с 1 сентября. Всё еще много трафика в рилсах, и их всё ещё можно делать на своём аккаунте.

Рилс подходит не для всех: продукт должен быть широкого спроса, независим от гео. Иначе будете стрелять из пушки по воробьям. Понятно, что отдельное искусство — это научиться делать рилсы, чтобы собирать эти охваты.

ВКонтакте — для малого числа ниш. Есть два кабинета: новый и старый, это создаёт путаницу, а новый кабинет не всегда работает корректно.

— Товарный бизнес пробовал переехать в ВК, но там не получается создать ажиотажный спрос из кнопки «продвигать пост», как это было в Instagram*.

— Крупные игроки используют ВК как плейсмент для ретаргетинга.

— Для некоторых локальных бизнесов — это всё ещё решение со своей воронкой в рассылках, но всё чаще оно становится неокупаемым.

Где работает ВК: трафик на нишевые вакансии, например, инженеров определённого профиля; детские ниши; узкие специфичные ниши, например, нишевые конференции.

Для этих ниш могут работать воронки через сообщество с лид-магнитом в месте для рассылки, воронки напрямую на рассылку, трафик на сайт и лид-формы.

Виральный трафик в ВК. Он есть, для широких ниш и развлекательных постов. Какое-то время короткие видео могли набирать охваты, сейчас я вижу упор на «вирусные посты». Они могут набирать просмотров больше, чем подписчиков в сообществе. Но всё это про развлекательную тематику и «холодный охват» людей, которые увидят пост в ленте, но не будут знакомы с источником контента.

Telegram перегрет. Если говорить про посевы (посты в каналах), то есть две стратегии: локальный бизнес сеется по городским пабликам, нишевый — по нишам. Если нужно выкупать много каналов — идём на биржу. Суммарная наценка биржи — не менее 30%.

А если вдруг вы делаете посевы вручную, то огребаете от человеческого фактора: пост может не выйти, его могут не промаркировать, вы можете договориться об одном, а получить другое. Средний CPM — около 2000 ₽ за 1000 просмотров.

В основном Telegram — для экспертов и услуг, в меньшей степени для товаров. Но товары тоже сюда идут, потому что больше некуда. Услуги и эксперты — продукт нишевый. Через биржу вы просто можете не найти каналов для посевов, поэтому многие закупают посевы вручную.

Посевы вручную — это много ресурсов: сначала узнаёшь ценник, потом согласуешь пост, потом контролируешь выпуск и фиксируешь результат, а ещё промаркируй и отчитайся. А ценник на нишевые каналы запредельный. И это такой рынок. То есть CPM (1000 просмотров) может стоить 5-15 тысяч в авторских каналах или в узких тематических.

Telegram Ads — всё ещё выход для тех бизнесов, которые работают в узком сегменте. Если авторские каналы берут большие деньги за посев — в Telegram Ads охват выйдет дешевле. Тут всего пара проблем: премиум-юзеры не видят рекламу, а трафик быстро «выгорает» — у него нет умных алгоритмов, это просто борьба ставок, и на нескольких показах рекламы эффективность падает в разы.

YouTubeзамедлен, но парадоксально жив. Особенно живучи короткие форматы. Плюс их в том, что можно выложить сразу и рилс, и TikTok, и шортс. Всё ещё можно ворваться в короткие ролики и набрать на них ядро аудитории.

Минус такой же, как и в рилсах: нужен широкий продукт без гео. И ещё один минус — трудоёмкость видеоформата. Нужна минимальная команда, какая-то съёмка, настройка кадра, отдельно сценарий, учесть ограничения (например, вы не можете плясать с бубном). А ещё нужен большой скилл и насмотренность, чтобы получать результат, а не просто упахиваться ради 1000 просмотров.

TikTok — заблокирован с их стороны, но технически эти ограничения можно преодолеть. В остальном тут те же проблемы, что с рилсами и шортсами.

Авито — подходит для многих товаров и услуг. Действительно живая площадка, недорогой трафик. Но нужно научиться работать с мусорными запросами.

Маркетплейсы — дают основной трафик для товарки. Из-за растущих комиссий предприниматели бегут оттуда. Закрывают бизнес с долгами.

Яндекс

— Поиск и РСЯ — тут бототрафик в рекламе.

— Телеграм биржа — работает для локальных проектов.

— Медийная реклама — очень дорога. Её берут, когда больше не могут выкупать лидов по своим запросам. Дальше нужно удешевлять этих лидов. Рабочий инструмент для крупного бизнеса.

— Карты хороши для локального бизнеса.

Воронка из Яндекса в Telegram — даёт дешёвых подписчиков для экспертов. 2ГИС — работает для локальных ниш.

— Поиск даёт SEO-трафик.

Google заблокирован, но всё ещё даёт SEO-трафик.

SEO — в Яндексе работают чёрными методами, крутят поведенческие. От этого, скорее всего, появляются боты в Директе. Яндекс с этим мало что делает, чёрное SEO процветает. Минус — бизнес теряет трафик из гугла.

В Google трафика меньше, потому что его поиском меньше пользуются. Но здесь нет контекстной рекламы, поэтому мест для размещения становится больше. Всю картинку портят ИИ-ответы, которые занимают первые позиции и хорошо удовлетворяют интерес пользователя. В итоге помимо позиций в выдаче снижается кликабельность ссылок — там ухудшение в 2-3 раза. Это серьёзно ударило по SEO-трафику.

Сеошники даже придумали специальный термин для продвижения в ИИ-ответах — GEO. Вот только GEO — это не сеошная задача. Выясняется, чтобы попадать в выдачу, нужны PR-инструменты: статьи на внешних блогах, например. Но и толк от потенциального попадания в ИИ-ответ сомнительный. Потому что переходы из ответов редкие, только если искали именно ваш продукт, и вы смогли дать в нём значимое преимущество.

Работа со своей базой и с дружеской. Это то, что действительно сейчас должно расти, если, конечно, эта база есть. Бизнес делает совместные конкурсы в ВК и Telegram, обменивается рассылками. В целом, когда трафик дорогой и мусорный, это может помочь выжить.

Контент как трафик. Обычно контент — это не трафик, а работа с базой. Поэтому он может приносить клиентов в бизнес, но только если база у вас сформирована трафиком. Сейчас с трафиком проблема, а делать посты ради 100 просмотров — неокупаемая работа.

У нас в этом смысле есть решение с вирусными статьями, но самим воплощать такое сложно даже с командой. Нам потребовался год, чтобы разобраться только в этой задаче. Я бы сказал, что уровень сложности — как в вирусных видео.

Недавно я опросил предпринимателей и получил 2 000 ответов о том, какие инструменты они используют сейчас — опрос в Telegram-канале «Упал, поднялся — интервью про бизнес».

Выводы

А как в таких условиях выживать маркетинговому агентству?

— Авито, конвейер за дёшево.

— Удержание, но клиентов со своими базами немного и они, как хорошие мужчины, — уже разобраны.

Поэтому наиболее интересное направление для агентств — идти в свой бизнес, где накопленный опыт может помочь обойти конкурентов.

От редакции

Слава Рюмин — маркетолог, автор блога про бизнес «Упал, поднялся». Эту колонку он написал специально для авторской рассылки «Честно», в которой каждую неделю маркетологи и другие диджитал-специалисты говорят о том, что их волнует прямо сейчас. Подписывайтесь и читайте интересные колонки от крутых ребят там, где вам удобнее:

Читать «Честно» в Telegram

Читать «Честно» в почте

«Честно» — рассылка о том, что волнует и бесит

Искренние письма о работе и жизни, эксклюзивные кейсы и интервью с экспертами диджитала.

Наш юрист будет ругаться, если вы не примете :(
Честные тексты в ТГ 📌