Паттерны в психологии: что надо знать про основные модели поведения

Маркетологу и вообще любому человеку

Паттерны поведения человека в продажах и маркетинге

Представьте, что вы могли бы мягко направлять клиентов к принятию нужных вам решений. Никаких грубых манипуляций — только на основе психологических закономерностей. Такое вполне возможно, если учитывать особенности поведения аудитории. В статье расскажу о поведенческих паттернах в психологии, что важно знать каждому про модели поведения человека и как такие знания помогут маркетологу.

Что такое паттерны в психологии

В психологии паттерн поведения (от англ. pattern — «шаблон, образец») — это устоявшаяся, повторяющаяся последовательность действий, мыслей или эмоциональных реакций, которая формируется в ответ на какие-то стимулы или ситуации. Простыми словами, это шаблон поведения в определённых условиях.

Наш мозг создаёт поведенческие паттерны для экономии энергии. Вместо того чтобы каждый раз заново обдумывать, как поступить, он использует уже готовый, проверенный сценарий.

Представьте, что вы каждый день ходите на работу по одному и тому же маршруту. Даже при наличии других вариантов вы автоматически выбираете знакомую дорогу, поскольку она кажется самой простой и привычной. Это и есть поведенческий паттерн. Он позволяет нам действовать на «автопилоте».

Все паттерны можно разделить по степени контроля над ними на два типа:

Осознанные паттерны. Это поведенческие модели, которые мы совершаем намеренно, понимая их цель и причины. Например, сознательно формируем привычку ежедневно откладывать деньги на определённую цель. Это осознанное и целенаправленное поведение, которое со временем становится автоматическим.

Неосознанные паттерны. Это автоматические реакции, которые проявляются без нашего сознательного участия. Мы действуем, даже не задумываясь о том, почему так поступаем. Например, когда автоматически уклоняемся от чего-то летящего в нашу сторону, это неосознанное поведение.

Для маркетолога наибольший интерес представляют неосознанные паттерны. Они управляют значительной частью поведения людей, оставаясь незаметными для них.

Паттерны поведения на сайте
Яркие кнопки вроде «Бесплатное занятие» запускают неосознанный паттерн клика, а переход в раздел «О нас» требует осознанного интереса и анализа

Как формируются паттерны

Модели поведения не являются врождёнными. Они вырабатываются в процессе жизни на основе нашего опыта и обучения. На формирование паттернов влияет множество факторов. Например:

  • частота повторений — чем чаще повторяется действие, тем быстрее и прочнее оно становится паттерном;
  • эмоциональное подкрепление — действия, связанные с сильными положительными или отрицательными эмоциями, закрепляются быстрее;
  • социальная среда — поведение окружающих людей, их привычки и нормы также сильно влияют на паттерны, поскольку человек склонен к копированию действий ближних;
  • личностные особенности — склонность к определённым паттернам может зависеть от характера, уровня тревожности и других индивидуальных черт.

Как правило, паттерны поведения формируются по принципу повторения и подкрепления. Когда мы совершаем какое-то действие, и оно приводит к желаемому результату, мозг создаёт нейронные связи, закрепляющие эту модель. Со временем повторяющееся поведение становится шаблоном.

При этом паттерны — это не что-то неизменное. Хотя они могут быть очень устойчивыми, их возможно подкорректировать или даже полностью заменить. Этот процесс называется «деконструкцией» или «переучиванием». Для изменения старого паттерна необходимо осознать его, найти альтернативу и практиковать новую модель поведения до автоматизма. То есть теоретически при правильном подходе можно влиять на изменение поведения аудитории.

Паттерны могут затрагивать разные сферы: мышление, эмоции и действия. Однако в маркетинге главное внимание уделяют поведенческим паттернам — повторяющимся и наблюдаемым действиям. Именно они являются самым простым для выявления типом, который непосредственно влияет на процесс покупки.

Какие бывают модели паттернов поведения

Не существует единой, универсальной классификации моделей поведения человека. Различные теории часто однобоки, поскольку фокусируются на конкретных аспектах человеческого поведения. Приведу примеры некоторых классических подходов в маркетинге.

Модель покупательского поведения Ф. Котлера

Согласно модели, предложенной Филиппом Котлером, потребитель обычно проходит пять этапов перед покупкой: осознание проблемы, поиск информации, оценка альтернатив, решение о покупке и поведение после покупки. На практике эти шаги иногда объединяют в три блока для наглядности: побудительные факторы маркетинга, сознание покупателя и ответные реакции покупателя.

Модель покупательского поведения
Ф. Котлер описывал покупательское поведение как последовательность этапов, которые в целом всегда одни и те же

Хотя последовательность этапов в целом сохраняется, решения на каждом шаге зависят от множества факторов — личных, социальных, культурных и ситуативных. Ограничение модели в её линейности: она почти не учитывает влияние цифровых технологий и менее предсказуемое поведение современных потребителей.

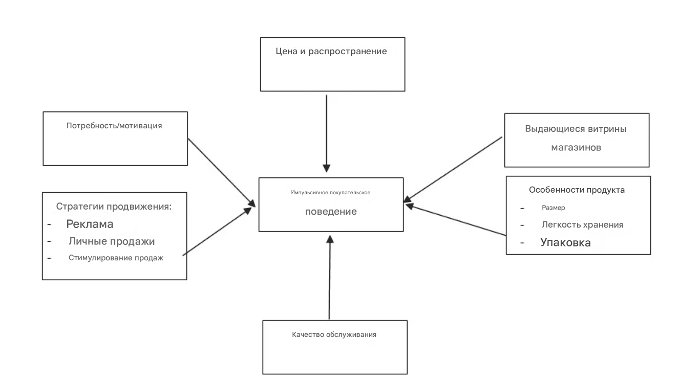
Теория импульсивных покупок Хокинса Стерна

Основатель теории считал, что потребители склонны к импульсивным покупкам под влиянием внешних сил. Он заявлял, что маркетологи могут убедить потребителей покупать больше, чем они на самом деле планировали.

Теория импульсивных покупок
Теория Хокинса Стерна даёт представление о различных обстоятельствах, при которых потребители склонны совершать импульсивные покупки

Хокинс Стерн выделил четыре типа импульсивных покупок:

  • импульс — покупки делают исключительно в эмоциональном порыве;
  • напоминание — знакомые продукты приобретают дополнительно к основному товару;
  • предложение — покупка товара происходит при первом же знакомстве;
  • планирование — сомнение в приобретении нужного товара разрешается посредством дополнительного стимула в виде низкой цены или иной выгоды.

По словам Стерна, ценовое решение является важнейшим фактором, влияющим на импульсивную покупку. Однако это может быть неприменимо к дорогим товарам.

Модель иерархических эффектов

Теория иерархии эффектов описывает, как реклама влияет на потребителя, переводя его от незнания о продукте к совершению покупки. Этот процесс включает три этапа. Сначала на когнитивной стадии (мышление) потребитель узнаёт о продукте. Затем на аффективной стадии (чувствование) у него формируется позитивное отношение к товару, и он убеждается в необходимости покупки. И наконец, на поведенческой стадии (действие) он совершает покупку.

Иерархия эффектов
Иерархия эффектов учитывает основные стадии поведения человека с точки зрения его мыслительного процесса

Когнитивные психологи критикуют теорию за её неспособность понять каждый этап покупательского поведения и за игнорирование различных целей рекламы. Они аргументируют это тем, в реальном мире на потребителей воздействует огромное количество информации, которая может влиять на решение.

Есть и другие теории, объясняющие различные паттерны поведения. В каждой отдельной теории авторы определяют модели потребительского поведения соответственно своей концепции потребления и потребительских реакций. В итоге получается модель, которая сконцентрирована на какой-то одной точке — стадии выбора или реакции на маркетинговое стимулирование. Тем не менее, эти разрозненные модели составляют основу для понимания, как люди принимают решения.

Как адаптировать знания о паттернах поведения к маркетингу

Поскольку каждая из теорий охватывает лишь часть сложного потребительского поведения, трудно следовать строго одной из них. Можно адаптировать наиболее полезные элементы (пример применения поведенческих моделей в UX).

В частности, руководствуясь различными обоснованными концепциями, можно выделить наиболее частые и предсказуемые модели поведения. И затем на их основе создать собственную практическую классификацию.

Например, можно выделить пять ключевых паттернов, которые лежат в основе нашего поведения:

Адаптивное поведение. Человек активно решает проблемы и приспосабливается к меняющимся условиям, чтобы достичь своих целей. Например, при возникновении профессиональной трудности он будет искать новые знания.

Избегающее поведение. Человек старается избежать дискомфорта или негативного исхода, а не решать саму проблему. Например, тот, кто боится публичных выступлений, просто отказывается от них.

Рациональное поведение. Человек принимает решения на основе логического анализа, стремясь получить максимальную выгоду. Например, перед покупкой он изучит характеристики товара, сравнит цены и прочитает отзывы.

Импульсивное поведение. Человек совершает действия спонтанно, под влиянием эмоций или внезапных желаний, без анализа последствий. Например, увидев яркую рекламу, он может сразу же совершить покупку.

Социальное поведение. Действия человека формируются под влиянием социальной среды и ожиданий. Например, он будет покупать популярные товары, чтобы соответствовать определённой социальной роли или группе.

Эти модели объясняют мотивы совершения действий и помогают предсказать поведение человека в различных ситуациях.

Важно понимать, что человек не придерживается только одной модели поведения. В зависимости от ситуации он может переключаться между разными паттернами. Например, при выборе техники он ведёт себя рационально, но при виде скидки — проявляет импульсивность. Выбор одежды может быть обусловлен социальным паттерном, а освоение нового навыка — адаптивным.

Именно поэтому маркетологам важно видеть аудиторию целостно и понимать, какое поведение является ведущим в конкретной ситуации. Ориентируясь на преобладающий паттерн, можно создавать более точные и эффективные кампании.

Как собирать и интерпретировать данные о паттернах аудитории

Основой для выявления поведенческих паттернов всегда служит наблюдение и анализ того, как аудитория ведёт себя в реальной жизни и в цифровой среде. Это помогает понять не только то, что делают клиенты, но и почему они это делают. Перечислю несколько способов для сбора данных.

Анализ поведения на сайте и в приложениях. Используйте веб-аналитику, чтобы отследить поведение аудитории. Например, с помощью тепловых карт, карт скроллинга и кликов, записей сессий, отчётов по событиям и по пути пользователей можно выявить, как пользователи взаимодействуют с вашими цифровыми платформами. Главное — смотреть не просто на действия, а на их последовательность и контекст.

Карта кликов
На этой тепловой карте видно, что посетителей интересуют гарантии и услуги установки и подключения. Это может указывать на рационализм аудитории

Проведение опросов и интервью. В качестве респондентов могут выступать как текущие, так и потенциальные клиенты, или просто посетители сайта. Открытые вопросы помогают выявить скрытые эмоциональные и когнитивные паттерны, которые не видны через аналитику. Чтобы получить полную картину, можно спрашивать о процессе принятия решений, об источниках информации, о мотивах и эмоциях, о решении проблем. Важно дать человеку возможность рассказать о своём опыте.

Пример письма с опросом
Можно периодически включать в email-рассылки письма с опросами

Анализ социальных сетей и отзывов. Изучайте, что и как люди пишут о продукте или отрасли в целом. Социальные платформы — это кладезь информации обо всех типах паттернов. Анализируя, что и как люди пишут, можно понять их мотивацию.

Анализ соцсетей
Изучение комментариев помогает понять, что именно важно для аудитории. К примеру, большое число вопросов по использованию и составу может указывать на рациональный подход потенциальных покупателей

После сбора данных можно сопоставить их с моделями поведения. Вот как каждый паттерн может проявляться в разных источниках:

Тип поведения Поведение на сайте Ответы на опросы Комментарии в соцсетях
Рациональное  Изучает характеристики, сравнивает цены, читает отзывы, возвращается на сайт несколько раз. Говорит о факторах выбора: «цена», «качество», «гарантия». Задаёт конкретные вопросы о составе, технических характеристиках, сроке службы.
Импульсивное  Быстро кликает на акцию, не изучая деталей, и сразу переходит к оформлению заказа. Описывает спонтанные покупки: «сразу понравилось», «не мог удержаться». Оставляет эмоциональные комментарии: «Вау, супер, беру!», «Хочу!».
Избегающее  Добавляет товар в корзину, но бросает её на этапе оплаты. Долго изучает информацию о гарантиях. Описывает сомнения и страхи: «долго думал», «было сложно решиться». Спрашивает о гарантиях, возврате, надёжности доставки.
Социальное  Просматривает отзывы других клиентов, изучает страницы с пользовательским контентом (UGC). Упоминает, что при выборе ориентировался на друзей, блогеров или популярность товара. Пишет: «Видел у блогера», «Друзья посоветовали», «Все пользуются».
Адаптивное  Читает блог или статьи на сайте, которые решают его проблему, а затем переходит к покупке. Говорит о решении конкретной задачи: «нужен был для», «чтобы решить проблему». Ищет в комментариях решение своей проблемы: «Поможет ли этот крем при сухой коже?».

Важно понимать, что интерпретация собранных данных — это не просто поиск совпадений, а логический процесс. Представленная таблица — лишь пример того, как могут проявляться паттерны в разных источниках. В реальности данные могут быть менее очевидными, и чтобы сделать правильные выводы, необходимо анализировать их в комплексе.

Сопоставляя данные из разных источников, можно выявлять целостные поведенческие паттерны. Например, вы заметили, что на сайте высокий процент брошенных корзин. В то же время, в опросах большая часть респондентов говорит о сомнениях и недостатке доверия. Сопоставив эти два факта, можно сделать вывод, что избегающий паттерн является преобладающим для этой группы аудитории. Это позволяет предположить, что нужно работать над повышением доверия.

Сбор данных и их последующая интерпретация помогают не только выявить поведенческие паттерны, но и составить на их основе гипотезы о преобладающем поведении вашей аудитории. Однако окончательно подтвердить или опровергнуть эти гипотезы можно только с помощью A/B-тестирования. Оно позволяет проверить, как изменения в дизайне, контенте или функционале сайта влияют на поведение разных групп пользователей и насколько они эффективны.

Гипотезы в маркетинге, бизнесе и разработке

Как применять данные о паттернах поведения в маркетинге

Использование в маркетинге данных о поведении потребителей предполагает создание более эффективных предложений и влияние на принятие решений. Приведу несколько способов применения данных о паттернах поведения и расскажу, как адаптировать маркетинговую деятельность.

Сегментация аудитории

Понимание моделей поведения позволяет маркетологу перейти от традиционной сегментации по демографическим признакам (возраст, пол) к более глубокой, психографической сегментации. Это помогает предлагать продукты и сообщения, которые напрямую отвечают внутренним установкам и привычкам аудитории.

Тип поведения Особенность поведения аудитории Что можно делать 
Рациональное  Принимают решения на основе логики и анализа В маркетинге нужно делать акцент на фактах, цифрах и выгодах. Реклама должна содержать подробные характеристики, сравнения с конкурентами, информацию о гарантиях и отзывы экспертов.
Импульсивное  Действуют спонтанно, под влиянием эмоций Важно создать ощущение срочности и уникальности предложения. Используйте яркие визуалы, ограниченные по времени акции («скидка только сегодня!») и сильные призывы к немедленному действию.
Избегающее  Склонны к сомнениям и страхам Нужно минимизировать риски. Предлагайте гарантии возврата, бесплатный тестовый период и размещайте на сайте подробные ответы на часто задаваемые вопросы.
Социальное  Ориентируются на мнение окружающих Используйте социальные доказательства: отзывы других клиентов, высокие рейтинги, истории успеха. Покажите, что ваш продукт популярен и одобрен «сообществом».
Адаптивное  Ищут решения своих проблем, в том числе через полезный контент Необходимо позиционировать себя как помощника и проводника. Предлагайте гайды, обучающие статьи, вебинары, а затем мягко переводите к вашему продукту.

Сегментация по паттернам позволяет создавать более релевантные и убедительные маркетинговые сообщения, которые напрямую попадают в привычные модели мышления и поведения вашей аудитории.

Проектирование кампаний с учётом паттернов

Понимание поведенческих моделей позволяет маркетологу планировать рекламные кампании, которые будут органично встраиваться в жизнь потребителя. Можно выбрать правильные каналы, время и tone of voice для каждого сегмента аудитории.

Тип поведения Особенность кампании  Что можно делать 
Рациональное  Должна строиться на информативности и логике Используйте каналы, где люди ищут объективную информацию: контекстная реклама, SEO-оптимизация для блога с обзорами, email-рассылки с подробным описанием характеристик и кейсы.
Импульсивное  Должна быть яркой и эмоциональной, вызывающей немедленную реакцию Активно используйте социальные сети с быстрым потреблением контента, таргетированную рекламу с ограниченными по времени предложениями и push-уведомления на телефоне.
Избегающее  Должна строиться на уменьшении рисков и страхов Размещайте информацию о гарантиях и безопасности на видном месте, используйте «живой» чат для ответов на вопросы и активно работайте с отзывами, которые развеивают сомнения.
Социальное  Должна апеллировать к принадлежности и популярности Используйте инфлюенс-маркетинг, организовывайте конкурсы в социальных сетях, а также демонстрируйте пользовательский контент (UGC). Это создаёт ощущение, что продукт популярен и его выбирают «свои люди».
Адаптивное  Должна позиционировать ваш продукт как помощника в решении проблемы Используйте контент-маркетинг: статьи, вебинары, гайды и видеоуроки, которые помогают аудитории развиваться. Рекламируйте не сам продукт, а его способность помочь в достижении цели.

Планируя кампанию на основе паттернов, вы не просто «кричите» о своём продукте, а создаёте диалог с каждым сегментом аудитории на его собственном языке.

Оптимизация пути клиента

Понимание паттернов поведения позволяет не просто привлекать новых клиентов, а создавать для них удобный и логичный путь от знакомства с продуктом до покупки и повторных обращений. Оптимизация пути клиента (customer journey) с учётом паттернов помогает снизить трение и увеличить конверсию.

Тип поведения Главный акцент оптимизации  Что можно делать 
Рациональное  Обеспечьте лёгкий доступ к подробной информации На каждой странице продукта размещайте полные технические характеристики, таблицы сравнения, сертификаты качества и FAQ. Упростите навигацию по сайту, чтобы человек мог быстро найти нужные данные.
Импульсивное  Сделайте процесс покупки максимально быстрым и простым Используйте кнопки «Купить в 1 клик», минимальное количество полей в форме заказа и привлекательные визуальные элементы, которые подталкивают к немедленному действию. Размещайте товары со скидкой на главной странице и на видных местах.
Избегающее  Создайте ощущение безопасности и доверия На каждом этапе пути клиента размещайте иконки защищённого соединения, информацию о гарантиях возврата и надёжности доставки. Внедрите онлайн-чат или доступный номер телефона, чтобы человек мог быстро получить ответы на свои вопросы и развеять сомнения.
Социальное  Встройте в путь клиента социальные доказательства На страницах товаров размещайте отзывы других покупателей, рейтинги и количество продаж. На этапе оформления заказа можно показать, сколько человек только что купили этот товар. Это убеждает, что выбор правильный.
Адаптивное  Ваш сайт или приложение должно помогать клиенту решать его проблему Предлагайте персонализированные рекомендации на основе запросов, предоставляйте полезные гайды и видео.

Оптимизируя путь клиента с учётом поведения, вы создаёте не просто маршрут, а удобный процесс, который соответствует привычкам и потребностям каждого сегмента аудитории.

Что важно учесть при использовании паттернов поведения в маркетинге

Учитывайте многогранность поведения. Важно понимать, что ваша аудитория состоит из разных людей, у каждого из которых свой ведущий паттерн. Более того, один и тот же человек может использовать различные паттерны в разных ситуациях. Разрабатывайте главную стратегию, ориентируясь на ведущий паттерн. При этом не забывайте добавлять элементы, которые будут работать и на другие модели поведения.

Используйте знания этично. Помните о принципах этики. Манипулирование страхами, использование обманных тактик или чрезмерное давление на потребителя может привести к краткосрочному успеху, но в итоге навредит репутации вашего бренда. Используйте знания о паттернах только для помощи потребителю.

Не путайте паттерны с трендами. Порой модели поведения совпадают с кратковременными увлечениями, которые могут быстро исчезать. Используйте тренды для привлечения внимания, но стройте свою долгосрочную стратегию на основе устойчивых паттернов.

 

Модели поведения — это не просто психологические теории. Они становятся ключом к выводу ваших стратегий на новый уровень. Суть маркетинга, основанного на поведенческих паттернах, состоит в том, чтобы изучить особенности поведения своей аудитории и взаимодействовать с ней с учётом того, как она себя ведёт чаще всего.

«Честно» — рассылка о том, что волнует и бесит

Искренние письма о работе и жизни, эксклюзивные кейсы и интервью с экспертами диджитала.

Наш юрист будет ругаться, если вы не примете :(
Готовая рассылка за 15 минут ⏰ ООО «Юнисендер СМАРТ», ИНН 9731091240, erid: 2VSb5yQvAY2