Пользовательский сценарий (user flow) — это последовательность шагов, которые совершает пользователь на сайте или в приложении для выполнения конкретной задачи. Например, покупки товара, регистрации на вебинар или подписки на рассылку.
Термин часто путают со смежным понятием — картой пути клиента (CJM). Они различаются масштабом.
User flow описывает только то, что происходит внутри цифрового продукта. Например, как пользователь переходит со страницы «Акции» в «Корзину», а оттуда на страницу «Оплаты». В то же время Customer Journey Map охватывает весь путь клиента: от момента, когда у него только зародилась потребность («хочу пиццу»), до постпродажного обслуживания (например, жалобы на долгую доставку). CJM учитывает эмоции, каналы коммуникации, мотивацию и боли человека на каждом этапе.

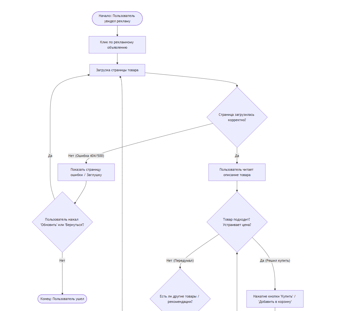
Так выглядит user flow для сервиса планирования путешествий. Источник
Визуально user flow чаще всего изображают в виде блок-схемы, которая показывает:
- где находится пользователь (экраны, страницы);
- что он делает (кликает, заполняет форму, листает);
- с какой целью он это делает (выбирает способ доставки, вводит промокод).

Cкругленные элементы обозначают начало и конец сценария, прямоугольники — действия пользователя, ромб — момент принятия решения, а стрелки — направления движения. Источник
Зачем нужен пользовательский сценарий
Чаще всего термин user flow используют в контексте UX-дизайна. С его помощью создают удобные интерфейсы, чтобы улучшить пользовательский опыт и впечатления от продукта.
Однако пользовательские сценарии нужны не только дизайнерам. Они помогают бизнесу:
Выявить узкие места в воронке продаж. User flow показывает, где конкретно и почему клиенты «отваливаются». Например, бросают корзину, потому что не могут найти кнопку «Заказать».
Управлять поведением пользователя. Зная сценарий, можно вовремя подтолкнуть человека к покупке: отправить письмо с инструкцией или показать попап со скидкой именно в тот момент, когда он сомневается.
Автоматизировать маркетинг. В основе автоматизации лежат триггеры — конкретные действия пользователя или события. User flow — это карта таких триггеров и фундамент для построения автоматических воронок.

Яркий пример использования user flow в маркетинге — триггерные email-цепочки. Это последовательности писем, которые запускаются после конкретного действия пользователя в сервисе
Какие бывают виды user flow
Существует несколько классификаций пользовательских сценариев.
UX-дизайнеры выделяют три вида в зависимости от логики действий пользователя:
Идеальный сценарий (Happy path) — сценарий, где все идет гладко. Пользователь выполняет все действия так, как предполагают дизайнеры, система работает без ошибок.
Пример: пользователь вводит корректный логин и пароль → система пускает его в личный кабинет.
Альтернативные сценарии (Alternate path) — сценарии, при которых пользователь делает что-то не совсем стандартное, но в итоге все равно доходит до цели.
Пример: пользователь вводит логин и пароль кириллицей → система сообщает об ошибке → пользователь меняет раскладку и вводит правильные данные → система пускает его в личный кабинет.
Исключительные сценарии (Exception path) — сценарии, при которых пользователь не достигает цели из-за сбоев или ошибок в системе.
Пример: во время оплаты пропадает интернет-соединение → система не может завершить транзакцию и показывает сообщение: «Ошибка соединения. Попробуйте позже».

Зеленым цветом на схеме изображен идеальный путь пользователя, желтым — альтернативный, красным — возможная ошибка и путь ее решения. Источник
Маркетологи и продакт-менеджеры чаще классифицируют user flow по этапам взаимодействия с продуктом и бизнес-целям:
Авторизация (Sign-up/Login flow) — путь от перехода на сервис до создания или входа в существующий аккаунт.
Основные этапы: точка входа (кнопка «Регистрация» или «Войти») → форма регистрации/входа → верификация (по ссылке из письма или с помощью кода) → создание профиля → переход в личный кабинет.

Отдельно прописывают сценарии, когда пользователь не помнит логин или пароль. Чем короче путь от экрана авторизации до входа в аккаунт, тем выше шанс, что юзер не бросит заполнение формы и останется в сервисе. Источник
Онбординг (User onboarding flow) — сценарий знакомства с сервисом после регистрации.
Основные этапы: приветственное сообщение → обучение (интерактивный тур или серия писем с уроками).

В 2024 году благодаря оптимизации user flow Duolingo смогла сократить онбординг с 7 минут до 4. Быстрое обучение помогло удержать в приложении больше пользователей. Источник
Активация (User activation flow) — сценарий, который подводит пользователя к ключевому действию (подписке, заказу, регистрации на вебинар).
Основные этапы: стимулирование пользователя (письмо с персональной скидкой, таймер с обратным отсчетом до конца акции) → снятие возражений (демонстрация отзывов клиентов, гарантии) → конверсия → переход в транзакционный сценарий.
Реактивация (User re-engagement flow) — сценарий возвращения «спящих» клиентов и брошенных корзин.
Основные этапы: отправка триггерного сообщения (email, push) → переход пользователя по ссылке на персонализированную страницу → совершение целевого действия (покупка, авторизация).

Для активации и реактивации пользователей чаще всего используют email-рассылки. Источник
Транзакция (Transaction flow) — сценарий покупки от добавления товара в корзину до его получения.
Основные этапы: подтверждение заказа → информирование о статусах «Заказ собран», «Заказ передан в доставку» или открытие доступа к цифровому продукту → запрос обратной связи.

На картинке — идеальный транзакционный маршрут пользователя. В сложных проектах альтернативные сценарии выносят на отдельные диаграммы, чтобы не перегружать основную схему. Источник
Допродажи (Upsale flow) — сценарий, цель которого предложить клиенту более дорогой товар или тариф.
Основные этапы: выбор момента касания (до покупки, сразу после, через некоторое время) → предложение с объяснением ценности и выгоды → оформление дополнительного заказа.

В upsale-сценарии важно выбрать оптимальный момент, чтобы показать пользователю дополнительный продукт. «Яндекс» предлагает подключить «Амедиатеку» сразу после оплаты базовой подписки. Источник
Как построить user flow
Чтобы создать пользовательский сценарий, необходимо определить цель, проанализировать данные о пользователях и расписать все возможные пути достижения этой цели. Рассмотрим процесс поэтапно.
Собрать и проанализировать данные
Прежде чем рисовать схему, нужно ответить на несколько ключевых вопросов:
- Какова цель сценария? Регистрация, покупка, возвращение пользователя к брошенной корзине.
- На кого он рассчитан? Портрет пользователя поможет создать оптимальный маршрут. Например, типичный клиент магазина люксовой косметики: женщина; 40 лет; топ-менеджер; знает, чего хочет; покупает с доставкой раз в месяц; нет времени разбираться в сложных интерфейсах и долго ждать загрузки страницы. Значит, нужно сделать акцент на покупке в один клик и не раздражать лишними рекламными экранами.
- Откуда идет клиент? От точки входа зависят ожидания и намерения пользователя. То, что идеально для «холодного» лида из соцсетей, может раздражать «горячего», пришедшего по конкретному запросу из поиска.
- Что будет успешным завершением сценария? В случае покупки это нажатие кнопки «Оплатить». В email-рассылках — переход по ссылке из письма.
Составить идеальный сценарий
Теперь нужно разложить путь пользователя на конкретные действия. Чтобы купить товар, необходимо: открыть интересующий товар по ссылке → прочитать описание → нажать «Купить» → выбрать способ доставки → ввести ФИО, адрес и данные карты → нажать «Оплатить» → увидеть уведомление об успешном заказе → получить на почту письмо с информацией о заказе.
Существует множество сервисов для визуализации user flow: Figma, Miro, FlowMapp, Lucidchart и Overflow.

Figma предлагает множество шаблонов и позволяет работать над пользовательскими сценариями вместе с коллегами. Источник
Составить альтернативные и исключительные сценарии
После этого выписывают и добавляют в блок-схему все возможные препятствия: ошибка валидации (пользователь ввел неверные данные), отказ от действия (пользователь нажал «Назад» или закрыл вкладку), технический сбой (сервер упал, и нужно уведомить пользователя).

Если пользователь передумал, или какая-то страница недоступна, система должна предложить другой путь к цели
Добавить маркетинговые касания
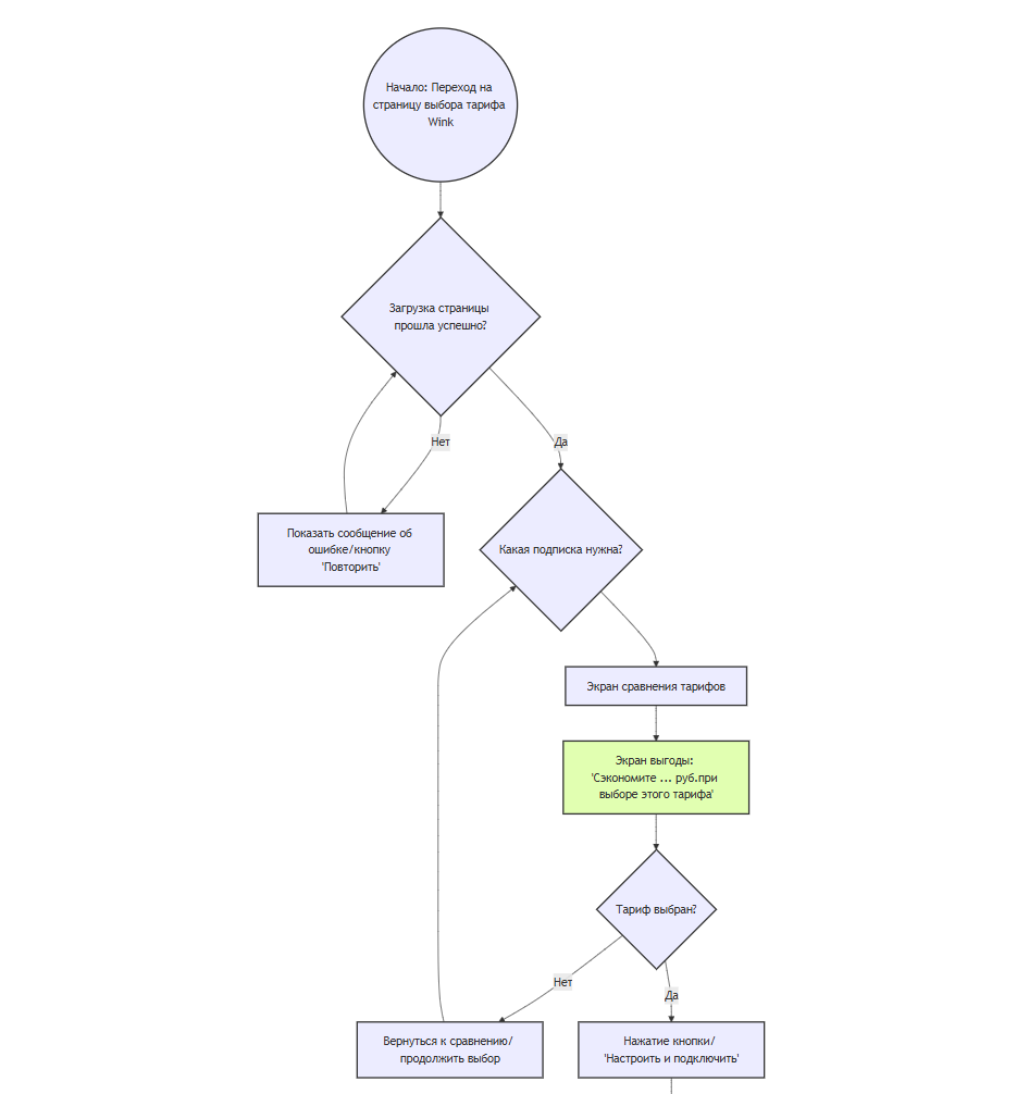
Чтобы user flow заработал как маркетинговый инструмент, нужно проанализировать полученную схему, найти в ней узкие места и добавить шаги, которые помогут подтолкнуть пользователя к цели. Например, всплывающий чат с поддержкой на этапе выбора товара.

Чтобы клиентам было легче решиться на покупку, «Ростелеком» добавил на экран выбора тарифа информацию о выгоде каждой опции. Так это выглядит в интерфейсе. Источник

А так — в user flow. Салатовым выделен дополнительный экран с подталкиванием пользователя к покупке
Протестировать
Теперь нужно убедиться, что схема работает в реальной жизни. Для этого проводят юзабилити-тестирование, а после внедрения смотрят показатели в Google Аналитике, «Яндекс Метрике» или CRM:
- Где больше всего отказов?
- На каком шаге пользователи застревают дольше всего?
- Куда кликают на странице? Совпадает ли это со сценарием?
Главные мысли

- Юзабилити
- Интернет-портал
- Скрипт
- Big Data (большие данные)
- UX-копирайтинг
- Лендинг
- Хлебные крошки
- Трафик
- Диплинк
- Карта сайта (sitemap)